Aplicaciones del Circuitos Integrado NE555
EL CI NE555
El temporizador 555 es un circuito integrado versátil con muchas aplicaciones. En esta clase verá cómo se configura el 555 como multivibrador astable, el que en esencia es un oscilador de onda cuadrada. También se analiza el uso del temporizador 555 como oscilador controlado por voltaje (VCO).
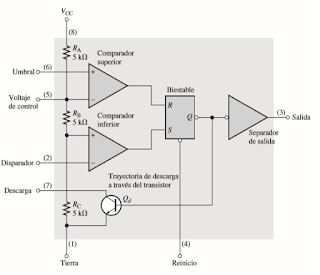
El temporizador 555 se compone básicamente de dos comparadores, un biestable (flip-flop), un transistor de descarga y un divisor de voltaje resistivo, como muestra la figura 16-36. El flip-flop (multivibrador biestable) es un dispositivo digital que puede ser desconocido en este momento a menos que ya se haya tomado un curso básico de electrónica digital. Brevemente, es un dispositivo de dos estados cuya salida puede estar a un nivel de voltaje alto (establecer, S) o un nivel de voltaje bajo (reestablecer, R). El estado de la salida puede ser cambiado con señales de entrada apropiadas. El divisor de voltaje resistivo se utiliza para establecer los niveles de voltaje en el comparador. Los tres resistores son de igual valor; consecuentemente, el comparador alto tiene una referenciade 2⁄3VCC y el bajo tiene una referencia de 1⁄3VCC. Las salidas de los comparadores controlan el estado del biestable. Cuando el voltaje de disparo se reduce por debajo de 1⁄3VCC, el biestable se inicia y la salida salta a un nivel alto. La entrada de umbral normalmente está conectada a un circuito temporizador RC externo. Cuando el voltaje en el capacitor externo excede de 2⁄3VCC, el comparador alto reestablece el biestable, el que a su vez regresa la salida a su nivel bajo. Cuando la salida del dispositivo es baja, el transistor de descarga (Qd) se enciende y proporciona una trayectoria para la descarga rápida del capacitor de temporización externo. Esta operación básica permite configurar el temporizador con componentes externos como un oscilador, un monoestable o un elemento de retardo.
En la siguiente figura se muestra los componentes internos del dispositivo:
Si se desea que el dispositivo sea configurado como circuito generador de pulso.
A continuación se muestra una aplicación del circuito NE555, como circuito Astabe, (generador de Pulso), implementado como Ruleta Electrónica
En el siguiente video se muestra una aplicación del CI NE555



Comentarios
Publicar un comentario